中国汽车工业强势崛起,我国也已发展成为全球最大的汽车生产国,汽车智能化、网联化变革浪潮风起云涌,智能网联电动汽车共性关键技术创新、生产线测试等技术发展既呈现出日新月异的新趋势,也面临着千载难逢的新机遇。 为促进智能汽车成果创新和高新技术开发,增强智能汽车自主研发和实际应用能力,促进智能汽车技术产业化应用,推动其在能源、交通等领域的深入应用和产业转型升级,由广东省汽车工程学会、广东省仪器仪表学会联合主办的“IMCA第十六届国际论坛2019中国智能汽车测试测量技术大会”将于2019年9月6-7日在广州东方宾馆隆重举行。 届时, 峰会将特设专区,同期在专区举行“2019中国汽车质量与测试展览会”、“2019中国车联网与测试测量技术大会暨中国车联网与测试测量展”、“EMC国际电滋兼容及测试技术峰会”。
大会以“加速智能技术发展,共创汽车产业新高度”为主题,深入探讨智能、网联、新能源汽车开发领域整车制造前沿新技术、零部件关键技术、先进生产工艺与设备以及相关配套产品等测试测量系统,以促进汽车产业的智能化、网联化,优化汽车制造业全流程,共建智能互联汽车生态圈。 “IMCA第十六届国际论坛2019中国智能汽车测试测量技术大会”,将荟萃来自全球汽车业和学术界的资深专家,并发表涵盖汽车电子测试、系统开发和智能交通领域的最新研究和创新成果,暨服务智能汽车、V2X网联通讯、新能源汽车等关键技术测试之系统集成解决方案。同时举行“EMC国际电滋兼容及测试技术峰会”,旨在把握汽车电磁兼容技术的最新发展趋势。 同时,论坛将特邀著名车企、汽车产业链知名供应商、互联网解决方案专业提供商、渠道销售商、以及知名研究机构出席盛典,共创汽车工业上中下游全产业链技术展示和交流合作的绝佳商业机会。
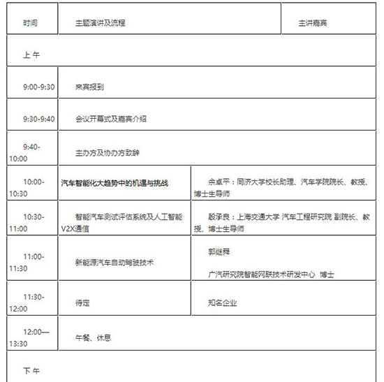
大会特邀嘉宾主讲行业相关主题:汽车智能化大趋势中的机遇与挑战、智能汽车测试评估系统及人工智能V2X通信、新能源汽车自动驾驶技术、无人驾驶汽车关键技术及测试技术、自动驾驶技术路线及未来趋势分析、汽车智能化与车载互联系统的融合技术、智能汽车全自动驾驶关键技术、无人驾驶道路测试技术、L4级高度自动驾驶技术V2V、V2I以及V2X相关的系统集成解决方案等。
大会精心打造的高层次智能汽车技术交流大会,特邀阵容强大的业界嘉宾进行主题演讲,议题丰富,精彩纷呈;搭建一个精准对接、深层交流、技术前瞻、商机无限、合作共赢的高端峰会。 届时,来自汽车技术领域的权威专家、学者,国内外汽车产业链上中下汽车制造行业大咖、汽车零配件、经销商的代表企业等;国内外汽车测试测量技术设备著名厂商等,汽车能源、汽车电子、汽车互联网等解决方案专业提供商;汽车产业相关实验室、科研机构、检测中心,安规、认证等知名服务机构;相关工程公司、设计单位、学会/协会的领导和负责人;汽车半导体及电子元件、车载系统、自动驾驶、车联网、车载软件等相关企业;电磁兼容仪器、设备、材料、元件的代表厂商;仪器仪表商情VIP用户和读者,相关汽车、电子类媒体代表等,届时专业观众将齐聚一堂,风云际会。 组委会诚邀行业人士参与“IMCA第十六届国际论坛2019中国智能汽车测试测量技术大会”!联系方式: 联系人:林小姐 电话:020-3439 7448 附:大会议程
附:展览展示
2019中国智能汽车测试测量技术大会暨中国汽车质量与测试展览会,诚挚邀请广大车企和客商参加本次大会招商、展示、赞助,推广企业技术产品,推动行业技术创新,传播企业品牌,塑造品牌形象,共赢商机,共谋发展!
|




