智能汽车网

搜索
智能汽车网 首页 智能科技 查看内容

36页PPT:读懂中国自动驾驶行业产业链分解及发展趋势

2019-9-5 13:12| 发布者: milan2m| 查看: 386| 评论: 0

摘要: 导读主动驾驶正在野生智能和汽车工业的飞速成长下已成为业表里存眷的核心,今朝,以baidu为代表的互联网巨擘、传统 IT 企业、传统车厂都慢慢起头入进无人驾驶领域。2018年,我国主动驾驶次要正在物流运输、配送服务、如下为陈述注释:来历 | 前瞻工业研究院宝马M8 Gran Coupe将于洛杉矶车铺发布脱销车测试陈述|合股中型SUV篇:冠军无悬念 探岳同军崛起国产车的灭亡圈套试驾汉腾V7后 确认那就是你想要的这台野用MPV取BJ40都会猎人游猎津门微疑“扫一扫”分享到伴侣圈39.60-57.90万元

导读

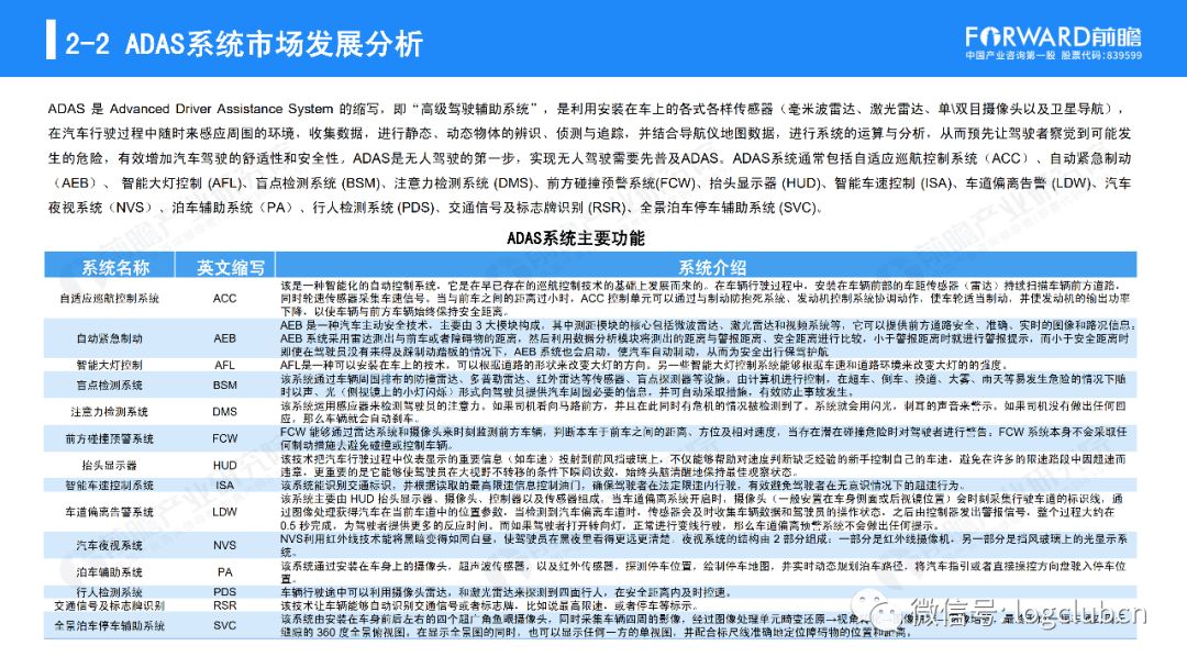
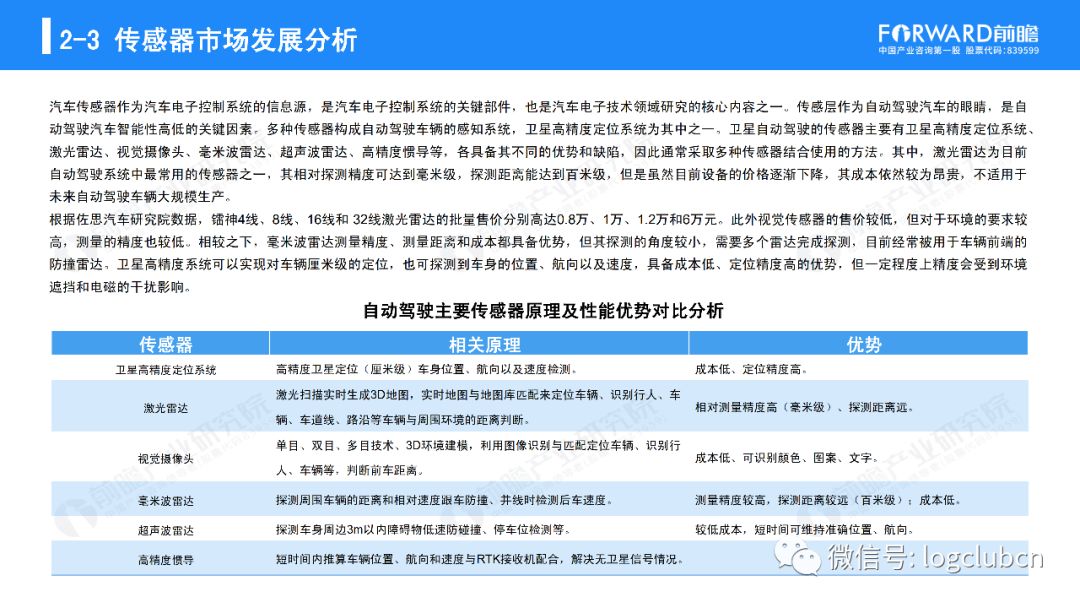
主动驾驶正在野生智能和汽车工业的飞速成长下已成为业表里存眷的核心,今朝,以baidu为代表的互联网巨擘、传统 IT 企业、传统车厂都慢慢起头入进无人驾驶领域。2018年,我国主动驾驶次要正在物流运输、配送服务、功课、载客四大领域真现落地。我国对智能网联汽车有分阶段的详细计划,此中2020年是关头节点。

如下为陈述注释:

来历 | 前瞻工业研究院


鲜花

握手

雷人

路过

鸡蛋
无人驾驶汽车
聚焦汽车AI前沿科技,AutoAI 2024第七届自动驾驶及智能座舱中国峰会开放注册!
聚焦汽车AI前沿科技,AutoAI 2024第七届自
聚焦汽车AI前沿科技,AutoAI 2024第七届自动驾驶及智能座舱中国峰会开放注册!在今年
注意看 北京交警发布春节期间出行提示
注意看 北京交警发布春节期间出行提示
2月10日,我们从北京交警处了解到,春节8天假期不限行,高速公路免收小客车通行费用,
江汽集团:与华为合作电动车2025年上市
江汽集团:与华为合作电动车2025年上市
日前,江汽集团在其2024年新年贺词中提到,与华为着力打造的豪华智能网联电动汽车,预
江汽集团:与华为合作的豪华智能网联电动汽车预计2025年上市
江汽集团:与华为合作的豪华智能网联电动汽
2月8日,江汽集团发表2024年新春贺词,其中透露,由江汽集团与华为合作打造的豪华智能
NOA还能怎么卷?丨请回答2024
NOA还能怎么卷?丨请回答2024
回首2023年智能驾驶产业发展,NOA技术的发展成为了行业的焦点之一。各大车企和供应商
返回顶部