智能汽车网

搜索
智能汽车网 首页 纯电汽车 查看内容

最全!2021年中国车联网行业上市公司全方位对比(附业务布局汇总、业务规划等)

2021-12-23 08:36| 发布者: milan2m| 查看: 573| 评论: 0

摘要: 从公司的车联网及相关业务营收来看,东软集团、高鸿股份、易华录和千方科技的相关业务营业收入达到15亿元以上,处于车联网行业的领先地位。 从车联网相关业务的成果来看,各个公司均在2020年取得了较好的成…

——原标题:【最全】2021年中国车联网行业上市公司全方位对比(附业务布局汇总、业绩对比、业务规划等)

车联网行业主要上市公司:四维图新(002405)、东软集团(600718)、启明信息(002232)、高鸿股份(000851)、易华录(300212)、银江股份(300020)

本文核心数据:营业收入、业务占比、业务营收

1、车联网产业上市公司汇总

车联网是物联网的具体应用以及表现之一,它以车为节点和信息源,通过无线通信等技术手段获取车本身以及车外部等属性,并加以有效利用,从而达到“人—车—路—环境”的和谐统一。

目前,我国车联网产业的上市公司数量较多,分布在各产业链环节,具体包括:

通信设备及解决方案上市公司:中兴通讯(000063)、鼎通科技(688668)、移远通信(603236)、广和通(300638)、天孚通信(300394)、润建股份(002929)、映翰通(688080)、中瓷电子(003031);

通信服务商:中国联通(600050)、中国移动(00941.HK);

软件、数据、服务提供商:四维图新(002405)、东软集团(600718)、启明信息(002232)、高鸿股份(000851)、易华录(300212)、银江股份(300020)、华测导航(300627)、中远海科(002401)、ST信通(600289)、赛格导航(832770)、合众思壮(002383)、千方科技(002373)、高新兴(300098);

电控上市公司:宏发股份(600885)、均胜电子(600699)、汇川技术(300124)、万向钱潮(000559)、蓝海华腾(300484);

汽车芯片上市公司:紫光国微(002049)、博通集成(603068)、北京君正(300223)、立昂微(605358)、兆易创新(603986)、长电科技(600584);

整车制造上市公司:比亚迪(002594)、广汽集团(601238)、北汽蓝谷(600733)。

图表5:2021年中国车联网产业主要上市公司区域热力图(按所属地)(图表搜索原文可得)

2、车联网行业上市公司业务布局对比

从区域布局来看,东软集团和合众思壮的重点销售市场为海外市场,其次才是国内市场。两家公司主要走国际化发展战略;其余行业内公司均重点布局中国大陆市场。而国内市场中,华东地区为主要布局区域。

从车联网相关业务占比来看,除四维图新、东软集团、合众思壮和高新兴外,其余上市企业的车联网相关业务占比均达到45%以上。从一定程度上来说,车联网作为物联网行业的具体应用场景之一,增长潜力巨大,大部分企业已经重点下注车联网行业。

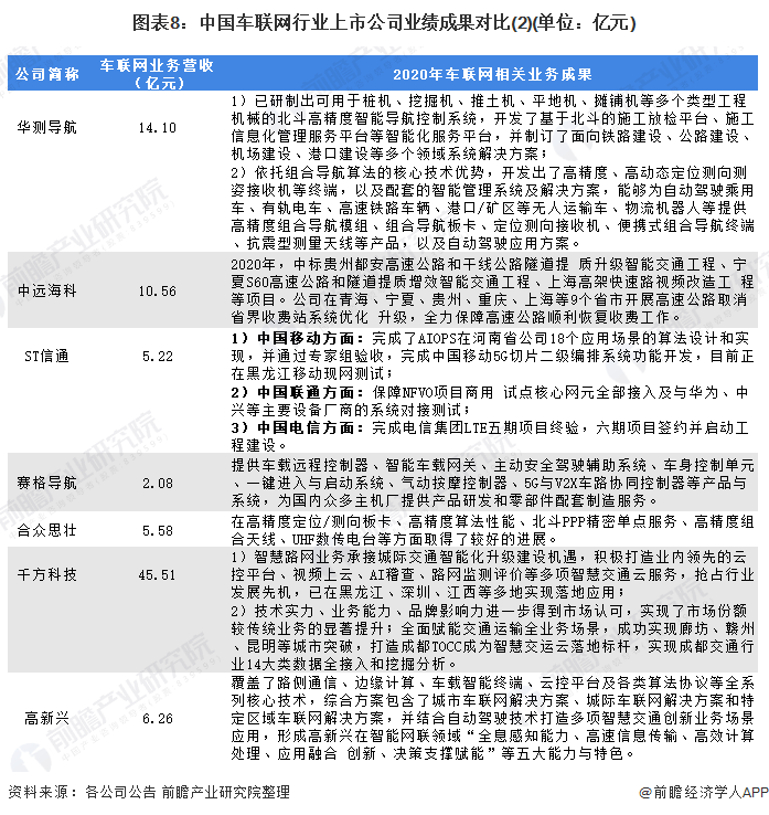
3、车联网行业上市公司车联网业务业绩对比

从公司的车联网及相关业务营收来看,东软集团、高鸿股份、易华录和千方科技的相关业务营业收入达到15亿元以上,处于车联网行业的领先地位。

从车联网相关业务的成果来看,各个公司均在2020年取得了较好的成绩。其中较为突出的是高鸿股份,分别在车侧市场和路侧市场,顺利完成车联网相关模组的生产线和示范区布局;四维图新则牵手下游整车制造龙头,进行产业链延伸和技术升级。

4、车联网行业上市公司业务规划对比

2021年6月,国家工信部发布《车联网(智能网联汽车)网络安全标准体系建设指南》(征求意见稿)公开征求意见。意见稿提出,到2023年底,初步构建起车联网(智能网联汽车)网络安全标准体系,重点研究基础共性、终端与设施安全、网联通信安全、数据安全、应用服务安全、安全保障与支撑等重点行业标准和国家标准,完成50项以上重点急需安全标准的制修订工作。

据此,车联网行业的龙头企业四维图新、东软集团也相应提出了其十四五发展目标,四维图新表示将加快转型升级,赋能智慧出行;东软集团表示强化ABCD+IoT驱动的技术变革。此外,车联网企业的其他上市公司也明确了其车联网业务的发展布局:

以上数据参考前瞻产业研究院《中国车联网行业市场前瞻与投资战略规划分析报告》,同时前瞻产业研究院还提供产业大数据、产业研究、产业链咨询、产业图谱、产业规划、园区规划、产业招商引资、IPO募投可研、招股说明书撰写等解决方案。

2021年中国车联网行业分析报告:https://bg.qianzhan.com/report/detail/f23cfdc509ba4f2f.html返回搜狐,查看更多

责任编辑:


鲜花

握手

雷人

路过

鸡蛋
返回顶部