设为首页
收藏本站
注册账号
登录
|
搜索
搜索
帖子
用户
首页
Portal
智能科技
企业名录
网联汽车
纯电汽车
相关配件
展会信息
智车财经
政策标准
论坛
BBS
智能汽车网
›
首页
›
纯电汽车
›
查看内容
5G基站型RSU白皮书(附下载)
2021-12-13 08:27
|
发布者:
milan2m
|
查看:
536
|
评论: 0
摘要
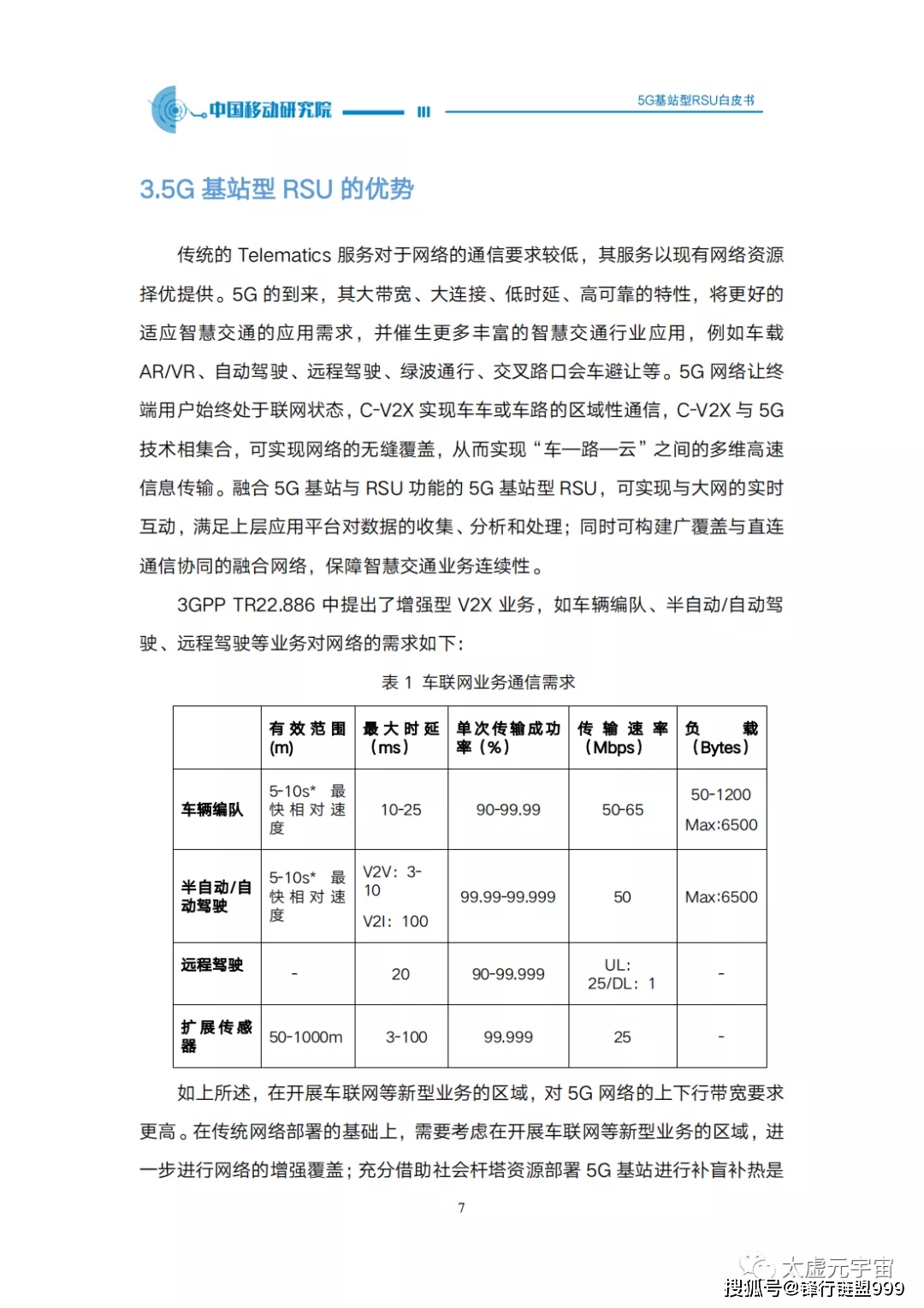
: 本白皮书首先介绍了 C-V2X 车联网系统架构与 RSU 在车联网领域的作用,然后分析了 5G 基站型 RSU 在车联网领域的优势,最后对 5G 基站型 RSU 的系统架构与功能进行了介 绍,并探讨了 5G…
以下是内容详情
下载完整版报告请关注:公众号《锋行链盟》返回搜狐,查看更多
责任编辑:
鲜花
握手
雷人
路过
鸡蛋
收藏
邀请
相关分类
智能科技
网联汽车
展会信息
纯电汽车
相关配件
智车财经
政策标准
返回顶部