|
2019年6月3日,国度成长改造委、生态情况部以及商务部联合发布了《推进重点消费品更新进级通顺资本轮回哄骗施行方案(2019-2020年)》的通知。 其中就分时租赁出格提到: 1.鼓动勉励成长长租、短租、分时租赁等多种租赁模式,构建多元化汽车消费系统。 ——摘自《方案》第二年夜条第六小条 2.鼓动勉励各地为新能源汽车分时租赁提供泊车、充电举措措施支撑。 ——摘自《方案》第三年夜条第五小条
引起思虑 当局鼓动勉励汽车租赁以优化都会出行实属功德,值患上思虑的是 1. 网约车作为当下最主流的同享出行方法并无在方案中说起,一样能阐扬通顺汽车费源的作用,当局为什么“厚此薄彼”? 2. 为何当局必要出格夸大鼓动勉励各地对新能源汽车分时租赁提供泊车、充电举措措施支撑?
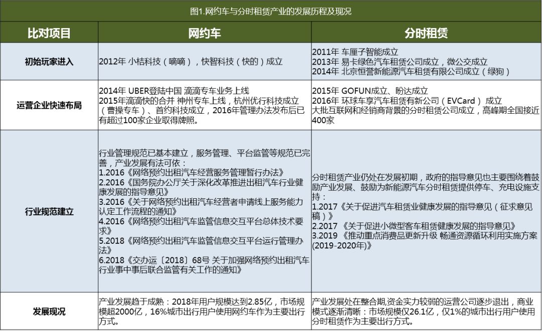
网约车以及分时租赁的成长 1.网约车&分时租赁的成长历程 跟着同享经济及互联网的成长,消费者的出行方法起头衍变,分时租赁与网约车在近几年踏上行业风口,但二者的成长速率以及当前所处的阶段却迥然分歧:
2.网约车&分时租赁成长阶段
从两种业态的成长阶段来看,网约车已经进入市场化成长阶段,而分时租赁尚在索求期末段,是以政策歪斜是可以理解的。 3.网约车&分时租赁成长快慢缘由 为什么几近同时起步的两种同享出行业态,今朝却泛起如斯庞大的差别,如下从资本需求、体验性、投入产出比以及技能支撑四个维度进行论述:
4.国度鼓动勉励分时租赁工业的缘由 笔者认为,将来的同享出行势必走向同享无人驾驶的阶段,而现阶段的场站式分时租赁跨向同享无人驾驶模式具有先天的上风: 1、 从运营角度上,分时租赁到同享无人驾驶模式,只需车辆以及交通建设支撑无人驾驶车辆行驶便可,而网约车模式还必要斟酌因运营模式扭转而致使的专职司机资本若何安顿的问题。 2、分时租赁与新能源汽车及充电网络的成长契合度远高于网约车模式,对汽车电气化有庞大的推进作用。 3、5G派司的发放、无人驾驶技能的逐渐成熟及伶俐交通的建设将推进分时租赁调剂及场站本钱的下降以及用户接受度的晋升,工业红利并不是遥不成及。 海内分时租赁面对的问题 海内分时租赁的正面对缺规范、高本钱、低接受度三年夜问题。分时租赁工业颠末近几年的成长,从1五、16年玩家年夜批进入,顶峰期天下跨越370家,到如今正常运营的仅剩有50家摆布,能在行业有较年夜规模并处于第一团体的仅剩Evcard、Gofun、中原出行以及盼达四家。 在这时代,有多家运营企业因各类缘由遏制运营,此中不乏在细分领域或者区域盘踞较年夜体量的企业,如友友用车、EZZY、巴歌出行、TOGO图歌、小二租车等。 贸易模式不可熟、资源退潮、自身造血功能不足是引起分时租赁行业进入调整期主因,从运营上总结可归纳综合为缺规范、高本钱、低接受度三方面: 1.缺规范:行业在车辆准入、谋划企业准入方面缺少规范致使低质车辆以及企业进入; 在车辆保险、订价及隐形消费、车辆整备、会员用车操守等方面缺少规范致使运营企业以及用户之间难以创建信托,影响行业成长;在背章处置、背规处置、事故处置等环节缺少规范致使用户使用上存在挂念。 2.高本钱:除了车辆投入外,场站租用本钱、充电桩建设本钱、一样平常调剂本钱、车辆维修本钱等均是较年夜的付出,今朝单车本钱年夜于收益。 3.低接受度:取还车的未便利性,必需充电还车的约束,车况欠安,和因平台、T-BOX硬件缘由酿成的定位不许确、电量不许确、有车不克不及租、还不了车、还车后还计费等问题造成年夜大都用户还没法接受这类出行方法。 分时租赁的成长思虑 工业从非理性扩张到调整期,再到快速成长期,是必需履历的阶段。不难展望的是,L4级无人驾驶技能的贸易化运用将助推分时租赁工业进入到快速成长期。 在此以前,行业若何快速调整,渡过难关,笔者认为焦点是形成工业同盟,配合针对现有问题优化运营系统,促成工业康健成长,可在如下四个标的目的着手: 1.完美行业规范:在车辆准入、企业准入、保险、订价、车务经管、会员经管及背章、背规、事故经管等环节上形成行业配合遵照的尺度以及规范。 2.找准场景、多维结构:在可实现盈亏均衡乃至红利的细分场景,如自驾游、深度试乘试驾、差旅用车、交通枢纽接驳、上放工接驳等细分领域以及区域结构,并将分时、长租、短租、以租代售等多种谋划方法有机连系。 3.“重同享,而非共抢”:运营企业之间防止在泊车位、用户等资本长进行歹意竞争晋升谋划本钱,应索求运营企业间在车位、充电、车务、会员乃至车源同享的互助方法,互帮合作,配合成长。4.配合推进适宜行业成长的根蒂根基建设:在主动驾驶贸易化运用、伶俐都会建设、分时租赁充电桩及泊车位建设上与从业企业以及当局深度对接,配合完美根蒂根基建设,推进行业向同享无人驾驶模式的进化。 |




