智能汽车网

搜索
智能汽车网 首页 纯电汽车 查看内容

第八届国际智能网联汽车技术年会(CICV 2021)

2021-3-13 08:18| 发布者: milan2m| 查看: 383| 评论: 0

摘要: CICV2021同期也将组织展览展示、测试示范、试乘体验等多元化的活动形式,与会议共同为国内外相关机构、专家和学者提供凝聚共识、技术与学术交流、展览展示、示范推广、创新成果发布、互动体验、国际交流与合作的平台…

为促进中国智能网联汽车的发展、打造世界级技术交流平台,由中国汽车工程学会、国家智能网联汽车创新中心、清华大学苏州汽车研究院主办的第八届国际智能网联汽车技术年会(以下称“CICV 2021”)拟定于2021年5月25-27日在北京亦创国际会展中心召开。

CICV 2021以“构建开放共享的智能网联汽车新生态”为主题,围绕汽车智能化与网联化关键技术、人工智能技术、安全技术、高精度地图和定位技术、测试评价技术、应用与示范、技术标准与法规等内容展开。大会计划设置1场主旨报告论坛、1场高层互动论坛、2场主题峰会、约15场专题论坛,全面、精准覆盖热点话题。会议部分将邀请100余位知名专家和企业技术领袖演讲,预计至少吸引400家机构参与、1500余位专业参会代表,覆盖产业链上下游企业。

CICV 2021同期也将组织展览展示、测试示范、试乘体验等多元化的活动形式,与会议共同为国内外相关机构、专家和学者提供凝聚共识、技术与学术交流、展览展示、示范推广、创新成果发布、互动体验、国际交流与合作的平台。

主办单位:

中国汽车工程学会 国家智能网联汽车创新中心 清华大学苏州汽车研究院

CICV 2021日程概览

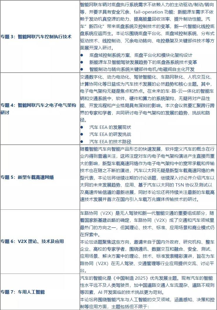
CICV 2021会议议题

同期活动

2021智能网联汽车C-V2X“新四跨”暨大规模先导应用示范

活动时间:2021年5月25-27日(CICV 2021活动同期)

活动地点:北京亦创国际会展中心

活动介绍:为进一步促进C-V2X规模化商用步伐,探索智能网联汽车智能化与网联化融合发展路径,中国智能网联汽车产业创新联盟、IMT-2020(5G)推进组C-V2X工作组、中国汽车工程学会等有关单位将于第八届国际智能网联汽车技术年会期间联合主办2021智能网联汽车C-V2X“新四跨”暨大规模先导应用示范。

本次测试示范分为公开道路演示和封闭场地测试评价两大部分。公开道路演示将基于已发布的CSAE《合作式智能运输系统 车用通信系统应用层及应用数据交互标准(第一阶段)》《合作式智能运输系统 车用通信系统应用层及应用数据交互标准(第二阶段)》,选取部分典型场景在北京亦庄高级别自动驾驶示范区公开道路开展;封闭场地测试评价包括大规模测试和V2X预警功能测试评价两部分,将重点针对企业产品功能、性能及部分场景实现情况开展量化评价。

CVVD首届车联网漏洞挖掘赛

活动时间:2021年5月25-27日(CICV 2021同期、同地)

活动地点:北京亦创国际会展中心

活动介绍:

近年来随着汽车智能化和网联化的增长,汽车信息安全漏洞、事件等逐步引起广泛关注,成为影响个人隐私、司乘安全、汽车品质、产业落地等关键因素。大赛采用靶场与实车结合的方式,线上、线下及附加赛等的丰富玩法,涵盖云管端及车内网,并提供实车测试环境,侧重于汽车信息安全的实践技能,为出行安全保驾护航。

活动亮点:

1、行业超大规模:超2000平米比赛场地、20辆实车测试,32小时极限对抗,踢馆守擂各路英雄同场较量!

2、真车实践+靶场:提供特斯拉M3、林肯mkz(参数|图片)用于附加赛,真车与靶场的紧密融合,给极客白帽们实践高超技能的机会!

3、技术沙龙狂欢夜:大佬云集、议题丰富、氛围轻松、赛博朋克的游戏环节,一起来享受巅峰盛典狂欢夜吧!

技术与产品展览展示

智能网联汽车先进技术及产品展示

? 自动驾驶解决方案演示案例、域控制器

? 智能驾驶舱车机系统、芯片

? 车规级摄像头、激光雷达、毫米波雷达

? 车规级智能车载计算平台及异构芯片

? V2X通信芯片/模组/终端仿真开发与测试工具

? 自动驾驶地图与高精度定位技术

? 信息安全

智能网联汽车创新应用主题展示

? 高速公路自动驾驶HWP

? 共享出行Robotaxi

? AVP代客泊车

? 高速智慧物流

? 城市物流、清扫

? 矿卡运输

? 城市智慧公交

? 新型通勤小巴

会议注册系统全面上线!

4月11日前第一波早鸟价享受更多折扣~

参会代表类型及价格参考如下:

报名方式:通过CICV官方网站进行参会注册

注册网址:www.cicv.org.cn

操作步骤:进入CICV官网,点击:参会服务-参会注册

输入有效“证件类型+证件号码”和其他相关信息完成参会报名

联系方式:

演讲/参展/活动咨询与合作等

贾倩倩 女士

+86 150 0102 1545

jqq@sae-china.org

张运洋 先生

+86 137 1887 0380

zyy@sae-china.org

贺欣毅 先生

+86 181 1723 4756

nate.he@sae-china.org

2021智能网联汽车C-V2X“新四跨”暨大规模先导应用示范

黄星星 女士

+86 188 1147 3163

huangxingxing@china-icv.cn

CVVD首届车联网漏洞挖掘赛

徐斌 女士

+86 185 8482 8892

xubin@china-icv.cn

常茜茜 女士

+86 183 0167 7134

changxixi@china-icv.cn

参会注册咨询

韩玉冬 先生

+86 138 1158 6674

hyd@sae-china.org

媒体合作

康天艺 女士

+86 178 0112 5638

kty@sae-china.org

国际交流与合作

王蕊 女士

+86 158 3267 8407

wangrui@sae-china.org


鲜花

握手

雷人

路过

鸡蛋
返回顶部