智能汽车网

搜索
智能汽车网 首页 纯电汽车 查看内容

2021年1月智能网联汽车产业与技术发展趋势分析

2021-1-27 08:50| 发布者: milan2m| 查看: 411| 评论: 0

摘要: 智能网联汽车产业已成为汽车产业转型升级的重要战略方向,目前正处于快速变化和迭代的关键阶段,国家及地方政策、标准体系、功能量产、技术方案、示范运行等都在加速落地、布局、完善、迭代。一政策供给叠加技术演进...

智能网联汽车产业已成为汽车产业转型升级的重要战略方向,目前正处于快速变化和迭代的关键阶段,国家及地方政策、标准体系、功能量产、技术方案、示范运行等都在加速落地、布局、完善、迭代。

政策供给叠加技术演进,智能网联汽车迎广阔市场空间

当前,智能网联汽车正式进入技术快速演进、产业加速布局的新阶段,成为汽车产业转型升级的重要战略方向、企业提升产品竞争力的重要抓手。

自2020年开始,智能网联汽车产业发展迎来政策支持黄金期,多部委全面出台智能网联汽车产业政策,覆盖战略方向、落地引导及设施建设等各个层面。

2020年2月,国家发改委、工信部等11部委联合发布《智能汽车创新发展战略》,明确战略定位,规划产业发展方向;《新能源汽车产业发展规划(2021-2035年)》鼓励智能网联技术优先搭载于新能源汽车,推动电动化与网联化、智能化融合;工信部、交通部等多部委出台政策全面推进智能网联汽车基础设施建设,推动车联网纳入国家新型信息基础设施建设工程,为产业发展提供配套支持;市场方面,鼓励智能网联汽车催生新消费需求。

谋定而动,基于政策支持背景,企业全面加速推进自动驾驶技术规模化落地与新技术研发。

一方面,超50家企业及品牌实现L2级别自动驾驶车型大规模商业应用,技术研发获取市场回报。2020年,我国L2级智能网联乘用车的市场渗透率达到15%,市场销量达到200万辆水平,上市新车型款型数同比增长200%,智能网联汽车的市场竞争力与重要性更加凸显,依托我国超大规模市场优势,智能网联汽车具有广阔的市场空间。

另一方面,以一汽、长安、广汽及新势力企业为代表的一批企业在成功将L2级别自动驾驶汽车规模化推向市场的同时,紧跟技术趋势及市场需求,正在加快推进特定场景下的L3级及以上自动驾驶技术的测试验证和量产车的上市,多家企业明确2021年正式搭载激光雷达,同时高算力芯片、高精地图等关键技术也不断实现量产搭载。

高级别自动驾驶、车联网技术进入发展关键年,政策标准将进一步完善

我国智能网联汽车发展具备制度优势,相关部门不断加强相关政策规划的制定和发布。

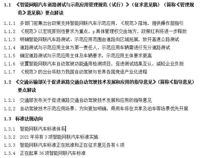
2021年伊始,《智能网联汽车道路测试与示范应用管理规范(试行)》(征求意见稿)正式出台,将我国智能网联汽车技术发展从道路测试阶段正式带入示范应用发展期,推动汽车智能化、网联化技术应用和产业化发展,加快推进智能网联汽车商品化应用。

除国家层面,各地方也在加快出台智能网联汽车相关政策,已有超过26个省市出台了智能网联汽车道路测试管理细则。

此外,2020年,《国家车联网产业标准体系建设指南》六大板块内容已经明确,2021年也将有多项标准进入实施及研究与落地新阶段,覆盖测试评价方法、功能安全及信息安全等,进一步支撑智能网联汽车技术发展和产品落地。

PA和CA发展目标明确,驾驶辅助依然是智能汽车量产的主要场景

2020年,《智能网联汽车技术路线图2.0》正式发布,明确提出到2025年,PA、CA级智能网联汽车销量占当年汽车总销量的比例达到50%,即在2021-2025年期间,L2和L3级智能网联汽车产品将成为竞争的主要战场。

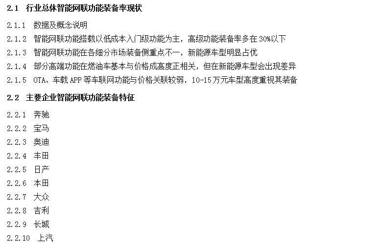
目前,智能驾驶功能装备率总体不高,渗透率达到30%的功能主要为初级的视野辅助和提醒功能,多维度的预警功能以及横/纵向辅助控制功能渗透率还处于较低的水平,同时这些功能主要搭载于高价位的车型上。

相比于智能驾驶功能,车联网和智能座舱已经成为车企实现产品差异化竞争的重要策略。手机互联、4G车联网、OTA升级、车载APP等功能渗透率快速提升,车端信息娱乐、多端互联、软件定义的趋势进一步凸显。在智能座舱领域,语音交互的渗透率已经超过50%,进一步印证了语音作为智能座舱主要交互方式的趋势,同时全液晶仪表、抬头显示等功能渗透率也不断提升,视觉显示进一步趋于数字化、多屏化,同时智能座舱信息娱乐的属性进一步加强。

对于车辆的诸多功能而言,并不是所有的功能装备率都同车辆价格呈正相关。车辆价格和功能渗透率之间的关系会呈现特定的从属关系以满足不同的产品定位。同时燃油车、纯电动汽车以及混合动力汽车在智能网联功能装备情况上也会呈现不同的趋势。

自动驾驶传感器配置方案趋势分析

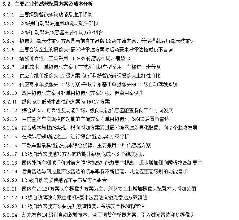
感知系统是智能网联汽车最重要的组成部分。目前感知方案不仅很大程度上决定了车辆的功能和适用场景,而且也极大地影响了车辆的整体成本。

通过综合分析具备L2级别自动驾驶功能车型的性能和成本关系,判定最优性价比的车型及解决方案,为企业产品功能及硬件布局规划提供参考。

目前阶段,L2级自动驾驶汽车实现ACC+LKA+BSD功能主要采用的传感器组合方式为单目摄像头+77GHz毫米波雷达+24GHz毫米波雷达的方案,在此基础上,一方面,企业通过感知降级的方式,采用单目摄像头实现ACC+LKA功能,降低传感器硬件成本;另一方面,通过感知升级的方式,使用77GHz毫米波雷达作为角雷达,提升感知的范围,实现L2.5级自动驾驶功能,并为L3级自动驾驶布局做准备。

结合不同诉求与车型定位,不同企业也会采取不同感知技术路线,智能网联汽车感知方案成为企业重点布局和规划的内容。

以上内容摘自中国汽车工业信息网《智能网联汽车行业分析报告》(月度),具体目录如下:

第1章 政策、标准、法规跟踪与分析

第2章 智能网联汽车技术装备率及配置趋势分析

第3章 热点专题-传感器配置分析

在2021年全年计划中,我们将会以《智能网联汽车行业分析报告》(月度)的方式持续分析解读最新的政策、标准以及智能网联功能的装备情况,同时除了传感器配置专题研究外,我们还将会陆续推出智能驾驶、V2X、车联网、智能座舱等领域热点专题,解读技术发展现状,分析发展趋势,给出规划建议。

手机:15922263457

邮箱:dingqian@catarc.ac.cn

版权声明:本文为中国汽车工业信息网原创,转载请注明作者和出处,并保证文章内容的完整性。


鲜花

握手

雷人

路过

鸡蛋
返回顶部